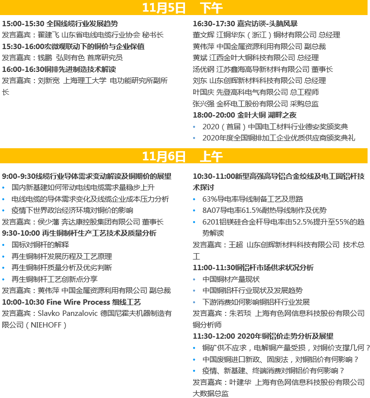
SMM11: November 5th, jointly sponsored by SMM (SMM) and Jinye Big Copper, the 2020 (Fifth) China Electrical Materials supply and demand Trade Summit, jointly organized by Shanghai Nonferrous Metals Industry Association, Zhejiang Electric Wire and Cable Industry Association and Huzhou Electrical Appliance Industry Chamber of Commerce, will be held at Binjiang Tianjie Holiday Inn, Longhu, Hangzhou, Zhejiang Province. This meeting received full support from Hongqi Group Jiangxi Copper Co., Ltd., Dongfang Group products Co., Ltd., Jiangsu Xinhai High conducting New Materials Co., Ltd., Zhejiang Jiuli Electric Materials Co., Ltd., Germany Nihov Machinery Manufacturing Co., Ltd., etc.
2020 is a year of both challenges and opportunities for the copper-aluminum electrical industry. The outbreak of the novel coronavirus epidemic at home and abroad at the beginning of the year dragged the global economy into a historical trough, the manufacturing industry once stagnated, and the successive outbreak of geopolitical contradictions made the market more worried about the deterioration of global trade relations. Many risks have cast a shadow over the prospects of economic recovery, and the electrical industry is also facing problems such as shrinking supply of raw materials and damage to foreign trade exports. However, thanks to the domestic stimulus policy of relying on infrastructure to stabilize the economy, power and engineering projects contributed to a better-than-expected recovery in the power cable industry, and orders remained strong throughout the second quarter. From the industry level, what is the trend of the electrical industry in the second half of the year; from the technical level, how to break the situation of the inherent technological innovation of domestic electrical materials is worthy of further exploration.
At this meeting, SMM invited industry experts and enterprise bigwigs to discuss and share the above topics.

Speakers attending the 2020 (Fifth) China Electrotechnical Materials supply and demand Trade Summit included Huang Chongqi, academician of the Chinese Academy of Engineering, Cui Jianfei, secretary general of Shandong Wire and Cable Industry Association, Qian Peng, chief researcher of Hongze Nonferrous Metals, Liu Hongkuan, deputy director of the Institute of Electrical function, Shanghai University of Science and Technology, Hou Shaofan, chairman of Bentakang holding Group Co., Ltd., Huang Weiping, vice president of China Metal Resources Utilization Co., Ltd., Slavko Panzalovic, regional sales manager of Nihoff Machine Manufacturing Co., Ltd., Wang Chao, chief technical worker of Shandong Chuanghui New material Technology Co., Ltd., Zhu Ruoyi, copper analyst of SMM Information & Technology Co., Ltd., big data, Director of SMM Information & Technology Co., Ltd., etc.




The meeting will be held soon. If you do not sign up, please scan the QR code above to see the business card of the participating company and register online.
reminder
Check-in time for the meeting: 8:00-9:30 on November 5th
Sign-in venue: 7F Ballroom, Holiday Inn, Binjiang Tianjie, Longhu (1515 Jianghan Road, Hangzhou, Zhejiang)
Tip: please bring your business card or registration confirmation message to the check-in office to get your representative card and conference information kit.







